首页
>
新闻
>
政策
战略新兴产业
政策
互联网
高端制造
生物
绿色低碳
数字创意
图片
视频
联盟
研究院
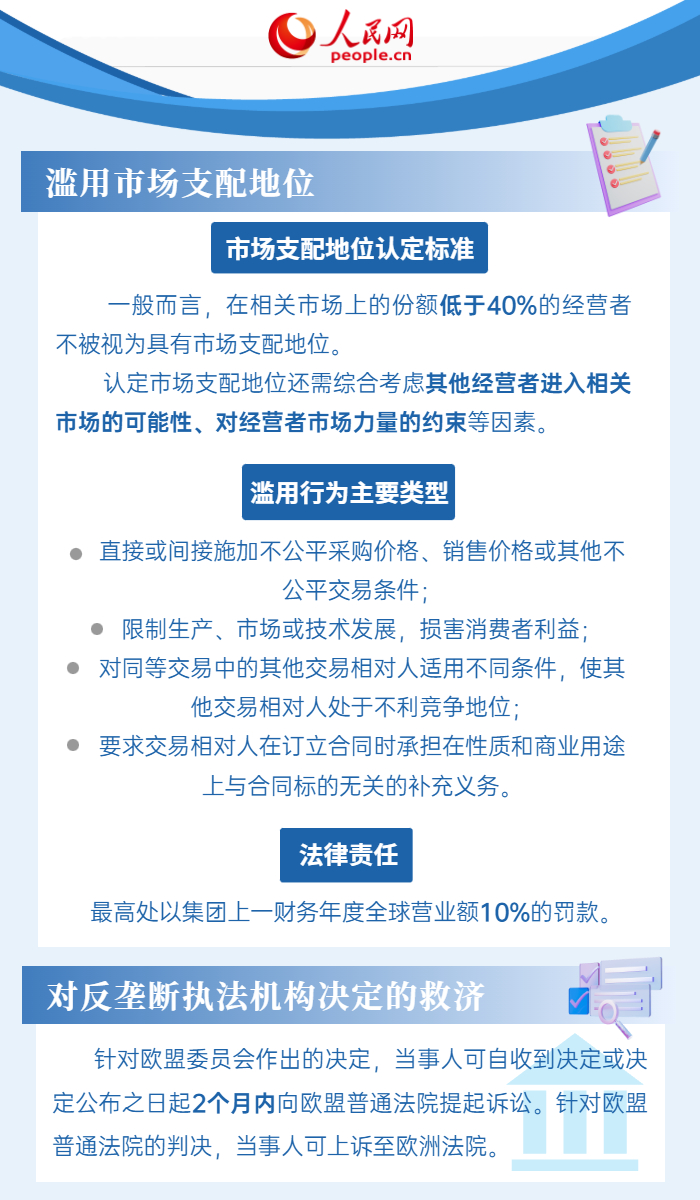
6张图了解欧盟反垄断法律法规
2026-01-29 14:39:00
编者按:近年来,我国企业国际化进程加速,越来越多企业“走出去”参与国际竞争。针对企业比较关心的海外反垄断合规问题,人民网联合市场监管总局反垄断二司特推出“企业海外反垄断合规指引”系列图解,按国别市场分类带您了解境外反垄断法律制度,为广大企业经营者提供参考。
来源:市场监管总局反垄断二司
设计/制作:郝帅
微信
朋友圈
微博
QQ空间
取消
长按复制下方链接,去粘贴给好友吧:
取消